Skip to main content

Mapping, Quantification and Assessment of Social Values Associated with Ecosystem Management: A GIS based study

  • Authors
    Falak Afshan
    Shahzad LailaCorresponding
    Sharif Faiza
    Farhan Muhammad
    Al-Khayri JameelM
    Almaghasla MustafaI
    Hassaballa AbdalhaleemA
    Turk KhalidG Biro
    Ghazzawy HeshamS
    Download PDF
  • gnest_07384_accepted manuscript.pdf
  • Paper ID
    gnest_07384
  • Paper status
    Accepted manuscript
  • Date paper accepted
  • Date paper online
Graphical abstract
Abstract

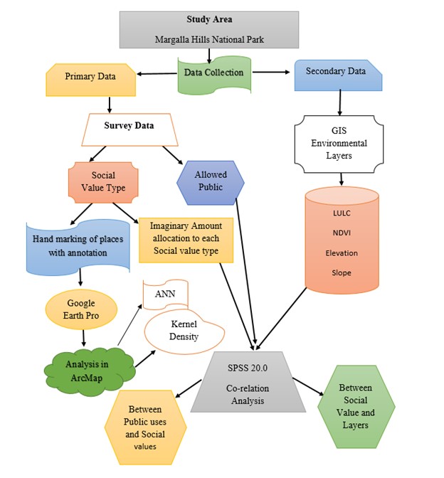
Pressure on the use of ecosystem services by humans is increasing day by day. The integration of social value information has become important for designing a framework that supports ecosystem service-based approaches. Research involving the mapping and quantification of social value is required to inform decision makers and stakeholders for the effective management of ecosystems. The present study is based on questionnaire data collected from respondents, acquiring information about public forest use, attitudes regarding those public uses and their associated social values. Geographic Information System (GIS) tools are used to identify the perceived social values from Margalla Hills National Park in Islamabad/Pakistan, mapping and quantifying the relationship between social values and natural resource conditions. Twelve social values are identified by the UN Millennium ecosystem assessment to have a significance of a place. Highly rated social values are: aesthetic, recreational, biodiversity, therapeutic, intrinsic, future and life sustaining, exhibiting clustering R-values as 0.273, 0.347, 0.477, 0.515, 0.564, 0.617, and 0.672, respectively. Among all social values, the aesthetic value has  a higher weighted density than the recreational, life sustaining, biological, future, intrinsic and therapeutic values. The outcome of this study can be used by decision makers and stakeholders to manage the national parks considering the values which have higher substance as well as similar amenities in the country.

Total views: 18
Total file downloads: 1
Copy to clipboard
Cite this article
Falak, A., Shahzad, L., Sharif, F., Farhan, M., Aslam, M. U., Al-Khayri, J., Almaghasla, M., Hassaballa, A., Turk, K. B., & Ghazzawy, H. (2026). Mapping, Quantification and Assessment of Social Values Associated with Ecosystem Management: A GIS based study. Global NEST Journal. https://doi.org/10.30955/gnj.07384