Skip to main content

Deep Decarbonization of Indian Road Transportation Sector by the Implementation of Strategies based on Intelligent Transportation System using System Dynamics Simulation Model: A Step towards Carbon Neutrality

    Download PDF
  • gnest_06997_accepted manuscript.pdf
  • Paper ID
    gnest_06997
  • Paper status
    Accepted manuscript
  • Date paper accepted
  • Date paper online
Graphical abstract
Abstract

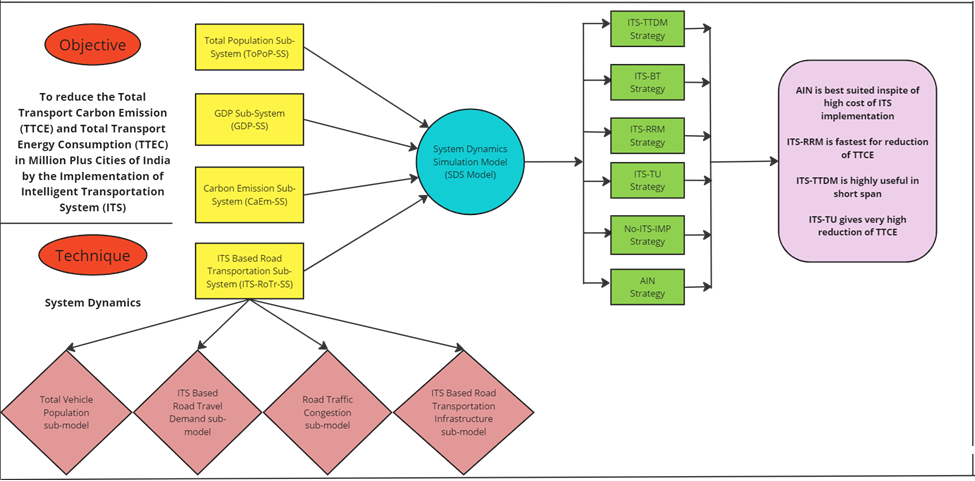
This paper presents a System Dynamics Simulation model to reduce the Total Transport Carbon Emissions (TTCE) in million plus cities of India by the implementation of strategies based on Intelligent Transportation Systems (ITS). The model consists of four Sub Systems: Total Population, GDP, Carbon Emission, and four sub-models based ITS based Road Transportation Sub Systems and provides the interrelation. The model is validated, and sensitivity test is used for the optimum management. Six strategies based on ITS: Traffic and Transportation Demand Management (ITS-TTDM), Bus Transport (ITS-BT), Rules and Regulations Management (ITS-RRM), Technology Upgradation (ITS-TU), No ITS Implementation (No-ITS-IMP) and All Integrated (AIN), are formulated based on derived crucial parameters. The simulation of model indicates that inspite of high cost of ITS implementation, AIN is best suited while ITS-RRM is fastest for reduction of TTCE. ITS-TTDM is highly useful in short span while ITS-TU gives very high reduction of TTCE.

Total views: 33
Total file downloads: 5
Copy to clipboard
Cite this article
Rajput, A., & Jain, M. (2025). Deep Decarbonization of Indian Road Transportation Sector by the Implementation of Strategies based on Intelligent Transportation System using System Dynamics Simulation Model: A Step towards Carbon Neutrality. Global NEST Journal. https://doi.org/10.30955/gnj.06997